新闻通知

当前位置: 首页 > 新闻通知 > 通知公告 > 正文

生物工程学院2026年度河南省联合基金(优势学科类)指南建议推荐排序

发布日期:2026-03-24 作者: 阅读:

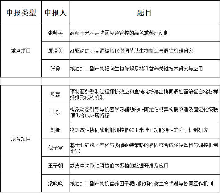
根据学校《关于征集2026年度河南省联合基金(优势学科类)指南建议的通知》,经个人申报、院学组织专家评审等环节,已确定我院拟推荐2026年度河南省联合基金(优势学科类)指南建议的排列顺序。结果如下:

评审专家:吕扬勇,陈迪,管军军,程康,王雪琴,宇光海,李海峰,杨艳会

监 督:张宗武


学院地址:郑州市高新区莲花街 450001

电话:0371-67756513

Copyright©河南工业大学生物工程学院  版权所有