新闻通知

当前位置: 首页 > 新闻通知 > 通知公告 > 正文

生物工程学院2026年度省科技攻关项目拟推荐顺序

发布日期:2025-10-10 作者: 阅读:

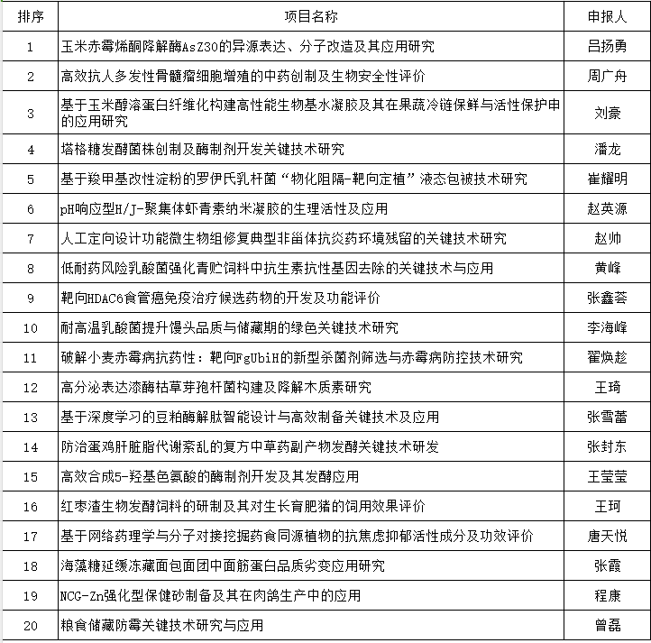
根据学校《关于组织申报2026年度省科技攻关项目的通知》,经个人申报、学院组织专家评审等环节,已确定我院拟推荐2026年度省科技攻关的排列顺序。结果如下:

评审专家:杨艳会,管军军,张帅兵,乔汉桢,董臣,陈迪,王心,周佳

监 督:张金华


学院地址:郑州市高新区莲花街 450001

电话:0371-67756513

Copyright©河南工业大学生物工程学院  版权所有